近日,我院草食动物营养代谢与调控研究室王梦芝教授团队在国际权威生理学杂志《Journal of Pineal Research》(中科院1区,IF 12.081)在线发表了题为“Homeostatic crosstalk among gut microbiome, hypothalamic and hepatic circadian clock oscillations, immunity and metabolism in response to different light-dark cycles: a multi-omics study”的研究论文(图1)。
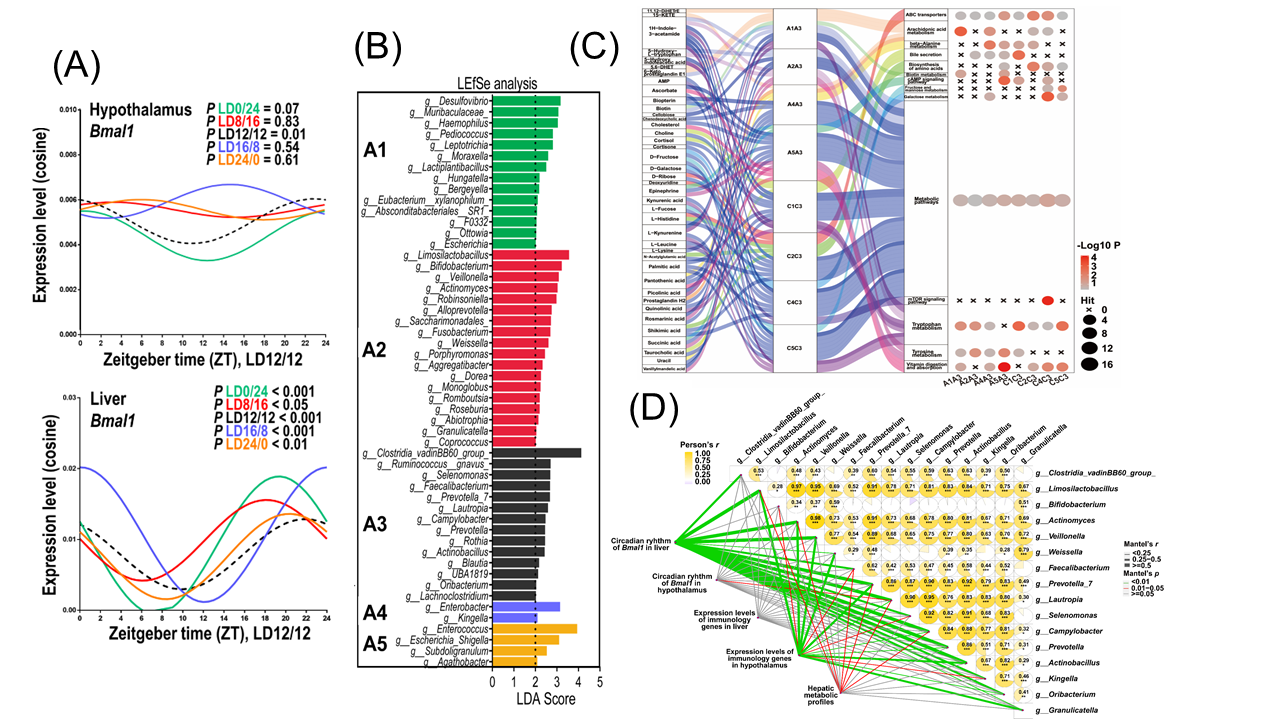
该论文系统的解析了不同环境光照制度影响肠道微生物与机体节律及代谢稳态的互作机制,发现不同光照制度会导致动物中枢生物钟节律紊乱,而对于外周生物钟(如肝脏)影响较小(图2A)。进一步地,研究组发现正常饮食下不同光照制度对肠道菌群影响较小,作者推测肠道菌群可能介导宿主外周节律适应不同光照制度变化。然后,通过灌注抗生素构建肠道稳态失调模型,作者发现全黑暗和全光照条件下外周节律稳态失调,而正常光照、短光照和长光照条件下肝脏仍能维持正常生物钟节律,且节律振幅变大,因此研究者筛选出这三种光照制度下的优势菌群,如肠道罗伊氏乳杆菌(Limosilactobacillus)、韦荣氏球菌(Veillonella)、普雷沃氏菌(Prevotella),普拉梭菌(Faecalibacterium)、和金氏菌(Kingella)等作为调控宿主外周节律的核心菌群(图2B)。
不仅如此,通过比较转录组学及代谢组学等研究手段,研究组还发现不同光照制度会对动物肝脏、肠道等器官免疫产生不同程度影响,并且色氨酸代谢通路可能是不同光暗制度影响小鼠脑-肠道微生物-肝脏代谢与免疫互作的关键通路(图2C和D)。
该项研究可望为不同光照制度条件下,反刍动物瘤胃微生物、瘤胃上皮稳态,以及其营养物质吸收的精准调控技术研发提供科学指导。
我院博士研究生甄永康为该论文第一作者,王梦芝教授为通讯作者。该研究得到了国家自然科学基金(31672446)、新疆生产建设兵团农业科技创新工程专项(NCG202232)、绵羊遗传改良与健康养殖国家重点实验室重大项目(2021ZD07)、动物营养学国家重点实验室开放课题(2004DA125184F1715)及江苏省高等学校重点学科建设项目的资助。

(图1)论文首页

(图2)论文相关研究结果